หน้าหลัก
>>
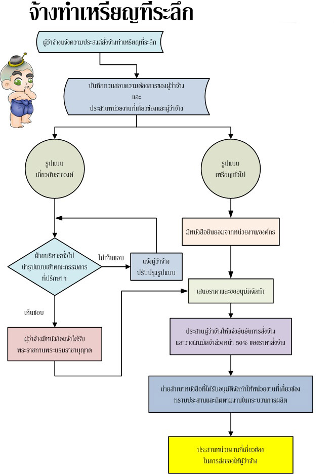
ขั้นตอนการสั่งจ้างทำเหรียญที่ระลึก
ความรู้เรื่องกษาปณ์
>>
สื่อประชาสัมพันธ์
>>
ขั้นตอนการสั่งจ้างทำเหรียญที่ระลึก
ขั้นตอนการสั่งจ้างทำเหรียญที่ระลึก
:
[1]
กองกษาปณ์ 13/1 หมู่ 2 ถนนพหลโยธิน ตำบลคลองหนึ่ง อำเภอคลองหลวง จังหวัดปทุมธานี 12120
โทรศัพท์: 0 2901 4901 ถึง 8 และ 0 2834 8300 ถึง 50 E-mail :
rtm@treasury.go.th
ศูนย์การเรียนรู้ฯ rtm.shop2022@gmail.com
นโยบายเว็บไซต์ | นโยบายคุ้มครองข้อมูลส่วนบุคคล | นโยบายความปลอดภัย
Copyright © 2014 กองกษาปณ์ - All Rights Reserved